5月13日,北京大兴区全阅读项目新课标培训活动成功举办。活动中教育部语文课程新标准研制组核心成员陆志平作报告:《义务教育语文课程标准(2022年版)的新发展,下面是文字整理版:
(本文经直播视频整理,未经陆志平本人审阅。)
《义务教育语文课程标准》2022年版是在2001年、2011年语文课程标准基础上的一个新的发展。那么它的发展主要表现在哪些地方?我认为主要有以下五个方面:一是基本的课程标准,特别强化了我们语文课程的育人功能;二是基本的课程标准,聚焦了学生发展的核心素养;三是构建语文学习任务群,优化内容结构;四是明确学业质量标准,引领考试评价改革,五是引领教学改革。 01、强化育人功能 课程标准是对语文课程的性质和定位有了非常清晰的表述,对语文课程的育人功能中的育人的重大主题和育人方式都有了非常明确的表述和强化。 1.课程标准的性质与定位 (1)语言文字 语文课程是一门学习国家通用语言文字运用的综合性实践性课程,工具性、人文性的统一是语文课程的基本特点。那么语文课程是这样一门课程,那么语文是什么呢?其中讲的语言文字运用又是什么呢? 那么,什么是语言文字呢?语言文字是人类社会最重要的交际工具和信息载体,是人类文化的重要组成部分。 (2)语言文字运用 语言文字运用是包括生活、工作和学习中的听说读写活动以及文学活动,它存在于人类社会的各个领域。语言文字跟人类社会之间是有密切关系的,它是人类社会的重要的交流沟通工具。它又是人类文化的一个重要组成部分,它本身就是文化,它有负载着文化,它有传承的文化。 语言文字本身就是一个很重要的符号。所以人类学家讲,人类行为就是一个符号性,假如没有符号就没有人类了,而符号的表达最重要的形式就是清晰分明的语言。所以说我们人类领先动物,最重要的就是因为我们有语言,所以所有文明的产生是永远存在的符号的使用当中。 所以文化或者文明仅仅是特定的动物,就是我们人类一种生物学的保存生命活动所采取的一种特定的形式。就是说我们这个语言跟我们人类这个关系太密切了。如果说,一个人没有很好的语言表达能力,他就不能去跟别人交流和沟通,他就不能进入这样的一个社会——人类社会。 (3)语文课程 语文课程是一门学习国家通用语言文字运用的综合性、实践性课程。工具性与人文性的统一,是语文课程的基本特点。 所以语言文字的学习对人来说太重要了,语音文字的课程也是太重要了,在中小学的课程中,它的定位在哪里?就是刚才说的是学习国家通用语言文字的运用一门课程,所以它不是语言文字课程,也不是学习语言文字的课程。 那么它是什么?它是学习语言文字运用的课程。 也可能我们到了大学会开语言文字课程。但在这是我们在义务教育阶段,在我们中小学,在我们普通高中,都是学习语言文字运用,所以我们这个课程的性质和定位,是学习语言文字运用,它本身又是一个综合性的实践性的行为,所以它是一个综合性实践性的课程。它的综合性、实践性表现在什么地方? 比如工具性和人文性的统一,因为它是工具性、人文性的统一,所以它是综合的、实践的。它不光是一个简单的工具,还承担着其他的一些功能。那么长期以来对工具性、人文情感,大家都有一些不同的理解。有人认为语文就是工具,但是事实上它不仅仅是一个工具,还是一个很重要的交际工具。这个交际工具它本身就是人类社会的一个方式,与人的社会活动分不开的。当然它也是文化的一个重要组成部分,对于文化与文明的丰富,因此它的人文性是不可或缺的。 语言是工具性人文性的统一,是综合的,同时也是参与实践性的课程。因为它要培养孩子的实际能力,要孩子与别人交流沟通,这就是实践。而且这种实践能力的形成需要在实践的过程当中,也就是要在听说读写的过程中,培养孩子听书读写的能力,在语文实践的过程中培养学生的一种学习能力,而不是我们把这个知识告诉他,他就会了。 2. 强化育人功能 首先育人功能主要讲述了语文课程对人的发展和民族振兴这两方面的功能。 (1)人的发展 育人功能中人的发展主要表现在以下三个方面: 第一方面是促进人的发展,语文课程致力于全体学生核心素养的形成与发展,为学生学好其他课程打好基础。 第二个方面,是为学生形成正确的世界观、人生观、价值观,形成良好的个性和健全人格思想基础。 第三个方面是为培养学生求真创新精神、实践能力和合作交流能力,促进德智体美劳全面发展以及学生的精神终身发展。 所以语文是促进人的发展的过程中有非常不可替代的作用,有非常重要的价值。 (2)民族复兴 课程标准里面还专门强调了语文课程在民族振兴中的功能作用。这个标准值得是语文课程在推广普及国家通用语言文字。 语文课程在推广普及国家通用语言文字,和增强凝聚力、铸牢中华民族共同体意识,建立文化自信、培育时代新人,实现中华民族伟大复兴等方面有着不可替代的优势。 比如说我们的国家有960万平方米,56个民族,但是我们国家推广普通话,有通用的语音,所以我们国家有这样的凝聚力。语言是维系社会最强有力的纽带制度,因为我们有共同的文字,才得以使我们2000多年、3000多年、4000年的文明史得以传承延续;因为我们有这样的语言文字,认识我们大江南北,把东南西北60万平方公里的中华儿女凝聚在一起。所以学好语文课程,对于增强民众凝聚力、激励文化自信、实现中华民族伟大复兴有着不可替代的优势。 所以语文老师一定不要妄自菲薄,只有语文老师有资格教,因为语文老师是我们民族语言、民族文化的传承者,能把我们的民族的语言、民族的文化、民族的精神一代一代的走下去。 3.重大主题 强化育人功能的第三个方面就是我们的育人的内容。而语文学习内容想要突出的重大主题,主要包括:中华优秀传统文化、革命文化、社会主义先进文化这三种文化。 其中,三个文化表现在以下三个方面: 1.学段要求的强调 2.课程内容的“主题与载体形式” 3.根据不同学段特点,统筹安排各类主题的相关学习内容。体现在中华优秀传统文化、革命文化、社会主义先进文化的作品,应占60%—70%‘反映科技、自然、生活等方面的应用、说明、记叙类作品,以及外国优秀文化作品,占30%——40%。 4.育人方式 增强课程实施的情境性和实践性,促进学习方式变革 义务教育语文课程实施从学生语文生活实际出发,创设丰富多样的学习情境,设计富有挑战性的学习任务,激发学习的好奇心,想象力、求知欲,促进学生自主、合作、探究学习; 关于中国语文课程的育人方式的八个字,特别强调:以文化人和学以成人 第一、【以文化人、学以成人】(经典范例诵读) l 汉语言文字特点 l 中华文化传统 l 教育传统 第二、【文化冲突与重建】(语言知识+文学知识)、行为训练为纲(听说读写分项训练) l 工具性与人文性 l 知识本位与人本位 l 考试评价问题 第三、【融合创新,以文化人的新境界】(学习任务群) l 素养性目标体系 l 整合性课程组织 l 实践型学习过程 l 发展性评价体系 通过这四点基本实现语文课程的转型,学科育人非常重要,价值和功能、方式很重要。 02、聚焦核心素养
“语言文字是一门学习国家通用语言文字运用的综合性、实践性课程”,“工具性与人文性的统一,是语文课程的基本特点”。这些都深刻地揭示了语文课程在人的学习、成长、生存、发展过程中,在立德树人的系统过程中,有着极为重要的价值和无可替代的地位。
从三个方面体现:
1.定义与价值
核心素养是学生通过课程学习逐步形成的正确价值观、必备品格和关键能力,是课程育人价值的集中体现。义务教育语文课程培养的核心素养,是学生在积极的语文实践活动中积累、建构并在真实的语言运用情境中表现出来,是文化自信和语言运用、思维能力、审美创造的综合体现。
2.内涵与关联

核心素养的四个方面是一个整体。语言是重要的交际工具和思维工具,语言发展的过程也是思维发展的过程,二者相互促进。语言文字及作品是重要的审美对象,语言学习与运用也是培养审美能力和提升审美品位的重要途径。语言文字既是文化的载体 ,又是文化的重要组成部分,学习语言文字的过程也是学生文化积淀与发展的过程。在语文过程中,学生的思维能力、审美创造、文化自信都以语言运用为基础,并在学生个体语言经验发展过程中得以实现。
3.目标体系
语文新课标改变了2011版的目标结构安排,以语文核心素养为纲,学生的语文实践活动为主线,完善了素养型课程目标体系。按照核心素养四个方面构建了课程总目标,分条表述,却又相互关联;必备品格、关键能力和价值观念有机融合。以识字与写字、阅读与鉴赏、表达与交流、梳理与探究构建阶段目标,以学习为主线,核心素养渗透其中。这些都充分体现了语文课程的综合性与实践性。(陆志平:《课标修订的整体思路》)
所以核心素养统领课程标准。
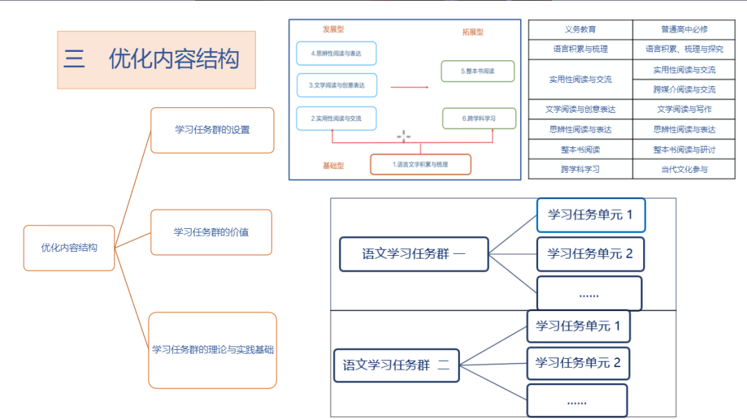
03、优化内容结构
04、明确质量标准
06、直播链接:





