编者按 2023年10月12-15日,由广东省东南教育科学研究院、儿童阅读课程研究中心主办、重庆市两江新区金渝云创小学校承办的儿童阅读推进大会之新课标视域下小学语文阅读教学观摩研讨会在重庆隆重举行。本次培训邀请到了崔峦、薛法根、王文丽、沈玉芬、曹爱卫、顾文艳、蔡海峰、梁昌辉、徐国荣等专家名师,分别就民间故事教学、童话故事教学、神话故事教学、寓言故事教学、小说教学等板块展开交流研讨。活动得到与会嘉宾及参会老师的一致好评,大家纷纷表示,活动主题鲜明、内容详实,理念新、方法足、示范性强,干货多多,收获满满!下面小编整理梁昌辉老师的专题报告:小说的教学要义。
2023年10月12-15日,由广东省东南教育科学研究院、儿童阅读课程研究中心主办、重庆市两江新区金渝云创小学校承办的儿童阅读推进大会之新课标视域下小学语文阅读教学观摩研讨会在重庆隆重举行。本次培训邀请到了崔峦、薛法根、王文丽、沈玉芬、曹爱卫、顾文艳、蔡海峰、梁昌辉、徐国荣等专家名师,分别就民间故事教学、童话故事教学、神话故事教学、寓言故事教学、小说教学等板块展开交流研讨。活动得到与会嘉宾及参会老师的一致好评,大家纷纷表示,活动主题鲜明、内容详实,理念新、方法足、示范性强,干货多多,收获满满!下面小编整理梁昌辉老师的专题报告:小说的教学要义。

梁昌辉 正高级教师,特级教师,江苏省江阴市晨光实验小学副校长,江阴市小学语文学科名师。荣获全国教育科学优秀成果奖、江苏省教学成果奖。
梁昌辉 正高级教师,特级教师,江苏省江阴市晨光实验小学副校长,江阴市小学语文学科名师。荣获全国教育科学优秀成果奖、江苏省教学成果奖。
专题报告·小说的教学要义
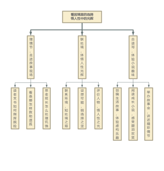
今天给大家汇报的是小说教学,我的主标题:在小说中“看见”生活,这个“看见”有三层含义: 一是看见表面的东西,从课前的谈话中,学生借助学习资源,比较清楚地知道课文的主人公是谁,课文写了哪些情节,主人公有着怎样的形象,甚至还可以触及到文章的言语表达特色和环境描写。 二是小说是怎么写出来的,对于读小说来说,就像小说家那样思考与表达。 三是指我们要读到自己,读到自己的最典型的特色。 那么今天在徐国荣老师《穷人》一课中,我们可以看到,首先就链接学生已有的经验,自己的生活怎么样?对穷人生活的想象应该是怎么样的?以此作为阅读的起点。在《桥》的教学中,我是把它放在最后形象的评述中,这个评述不是给人物简单地添上冷静、智慧、大公无私,勇于自我牺牲这样的形容词,而是在读懂形象。什么叫形象?形象是是带有某种精神品质和性格特点的一个人物,更是立在你心中的一个角色。 下面,我将下面几个方面来开展这个小说教学的一个研讨。 一、小说与小说教学 第一句话是故事是小说的基本面。讲的是小说的内容。小说总的来说就是一个故事,《桥》是一个怎样的故事?《桥》是一个表现型小说,也就是人物通过他外在的行动展示他内在的精神品格;而《穷人》是一个非表现性的小说,是心理小说,是情节小说向虚拟小说的一个过渡。人物的行动很少,主要体现为人物内在的心理活动描写,情节起伏是很小的。 第二句话是小说就是讲故事。讲故事不在于故事,而在于讲。对于讲有一个专门的学问去研究它——叫叙事学。叙事学就是如何把一个故事讲得吸引人,这是小说要探讨的最重要的方面。所以今天我和国荣两个人上课,不约而同的很少在内容本身着力,更重要的是探讨制造这个小说的心理,简单说就是小说吸引人的秘密是什么。比如,《穷人》这篇小说就是托尔斯泰把雨果的叙事诗改编的,他为什么取得了比《可怜的人们》更高的赞誉? 第三句小说是用散文写成的具有某种长度的虚构故事。指的是小说是虚构的。小说基本的创作手法是虚构,不要把它等同于生活。所以他有一些人为的东西,人为在哪里?比如,《桥》这篇小说特地把环境的描写分散在全文,通过对洪水的描写,制造出紧张的氛围,使人物的行动具有了因果逻辑。 第四句话是小说是心灵历史,这是我们中国作家王安忆说的。小说核心是对心灵的感染、洗涤,这是今天我们红色文化教学的基本目标。单元导语也告诉我们,读小说要关注情节、环境和人物。 谈到小说,有很多研究小说的这个书籍,第一本是毕飞宇的小说《小说课》,第二个是许荣哲的《小说课》。同样叫小说课,毕飞宇的《小说课》是把自己的解读给你看。比如他解读蒲松龄的《促织》,让你看到《促织》为什么成为一个经典小说,经典在什么地方?他在解读鲁迅的小说中说,鲁迅是一个狠人,狠在哪?就是心中有温情,下笔很无情,他敢于把人性的弱点揭示出来,所以他说鲁迅是一个狠人。许荣哲的《小说课》不一样,是在叫我们自己看小说。我们的语文教学更要像许荣哲一样,教学生自己学会读小说,不是读字面。 二、小说课的基本定位是小说教学以育人 人读小说的目的只有两个:延长有限的生命和丰富人生体验。通过读小说来使自己经历不一样的人生,有不同的体验,从而使我们这一辈子,可以活出几辈子的精彩。这是作家写小说的用意,也是我们读小说的享受。在读小说的时候,学生就凭借语言文字展开想象,进入文学作品所描绘的情境中进行角色体验,将作品中人物的命运投射到自己的生命世界中,情不自禁的来领悟、体味、再创造,甚至陶醉其中,使心灵受到震撼,呈现出一种独特的精神状态。 在课程标准中,小说教学主要指向核心素养中的审美创造这个维度,这个维度指向获得较为丰富的审美经验,具有初步的感受美、发现美,甚至还包括表现美和创造美的能力,还有高雅情趣和正确的审美观念。小说教学应该指向这个维度。在文学阅读与创意表达任务群中指出,这个任务群指向的是学生能够了解文学作品的基本特点,欣赏和评价语言文字作品,提高审美品位,它对我们审美创造,在这个任务群的具体落点做了说明。 小说教学要培育学生指向能够欣赏美,感受美,发现美。文学作品教学的基础起点应该是学生的感觉——觉得这个小说怎么样,然后逐步的走向感觉背后的秘密,最终指向的是培养三类人:一是终身阅读者;二是创意的表达者;三是做智慧生活者。 三、小说单元整体教学设计 (一)教学解读,提炼学科观念。 1.教学解读 第一个是对整个单元的选文和其他教学资源做深度的解读。小说的主人公面对的都是困境,也可以说是险境,而人物在困境中的行动选择,既是内在精神决定着人物在此时此地此情此景中的选择,也因为这种选择而展现出不同的人物形象。这样,就以人物形象为中心把环境、情节统一了起来,这种统一是基于人物的主体逻辑的,因而也是深刻的。 《桥》的核心情节:洪灾突然袭来,老支书冷静指挥,全村人顺利脱险,老支书和儿子壮烈的牺牲。环境:雨越下越大,水越来越深,村民慌乱。人物形象:大公无私、先人后己的党员干部;爱子情深的父亲。 《穷人》情节: 桑娜抱回邻居西蒙留下的两个孤儿,忐忑不安; 渔夫回来得知情况提出收养孩子。环境:极度贫困,负担重,死去的邻居西蒙留下两个年幼的孩子。 《金色的鱼钩》情节:精心照顾伤病员,把鱼和鱼汤留给伤病员,英勇牺牲。环境:草地险恶,极度缺粮;三位伤病员。 习作:笔尖流出的故事。根据环境和任务,发挥想象,创编生活故事。 字句段运用:朗读《三国演义》经典情节“长板桥张飞退曹军”体会《穷人》《我的战友火烧云》中人物复杂的内心世界并进行仿写。 “快乐读书吧”:笑与泪,经历成长。三部儿童小说:《童年》《小英雄雨来》《爱的教育》。 第二个是对语文要素的理解与分析。人文主题是“小说大多是虚构的,却又有生活的影子。”语文要素两条,分别是“读小说,关注情节、环境,感受人物形象”;“发挥想象,创编生活故事”。虚构:人在虚构的生活世界中行动,也在行动中展示着自我的精神品格。 第三个是对新课标的完整把握。 2.提炼学科观念 小说单元的学科观念:小说是作家通过虚构建立的一个生活世界,人物在这个世界里采取行动,展现出自己特定的形象,以愉悦和启迪读者。 (二)确定学习主题,建立任务群。 1.确定学习主题。本单元中我们确定的学习主题是走进小说世界,感受人性光辉。今天在我们两节课中,其实说的比较多的就是人性温情,说明学生对这个是有基本的把握的。 2.建立任务群。这个单元总任务是看困境里的选择,悟人性中的光辉。它包括三个子任务:第一个子任务是理情节,走进故事现场;第二个子任务是联处境,体悟人性的光辉;第三个是合读写,体验小说的趣味。 (三)言语实践,用好教科书。 第一个就是讲好故事。故事是小说的基本面,讲好故事要分清主人公,关注主要行动,画好情节图,讲好故事。 第二个就是联通处境。弄清楚主人公面临怎样的一个生活处境?有哪些选择的可能?来比较、提炼人物精神品格。 第三个是建立审美体验。运用小说阅读经验来读整本的书、读生活、读人,尝试创作生活故事,稳固和丰富审美体验,使学生真正懂得小说是怎么写出来的。东南教科院的《越读越优秀》六上第四单元的活动,和我们设计的这个单元的教学基本一致,那说明我们对规律的把握是相似的,建议老师们可以看一看。 (四)教学评一致,落实表现性评价。 最后还有一个表现性评价的标准,围绕我们刚才讲的阅读者,终身阅读者,分享者和智慧的生活者,这三个层面分别建立了三个评价的标准,让学生从读一篇小说,到会读一类小说,进而自己尝试创作,不断的走向一种文学创造。 学习任务 评价标准 理情节 走进故事现场 1.能有感情地朗读课文,体现情节的起伏,表现人物身份与特点。 2.了解小说三要素,知道情节是由人物采取的行动及其结果构成。 3.能根据文本特点绘制情节地图,讲述故事,发现情节之间的因果联系。 联处境 体悟人性光辉 1.关注文中的环境描写,知道环境及其带来的影响就是人物的处境,与人物的行动有着密切关系。 2.能角色代入,设身处地站在小说人物的立场上思考问题,体会抉择的艰难和坚定。 3.能为人物写一段颁奖词,体悟选择中所展现出的人性的光辉。 合读写 体验小说趣味 1.能展开想象,根据提供的环境和人物创编故事。 2.能把故事情节写完整,通过环境或心理描写突显人物形象。 3.回顾理解小说人物形象的方法,并能运用短篇小说阅读方法去阅读整本小说。 4.乐于与同学交流阅读收获,分享并赏析彼此创作的虚构生活故事 老师们,希望以我们今天这个教学和思考作为起点,我们来不断的探索小说的教学,使小说教学从传统的记叙文走出来,从传统的分析三要素走出来,走向文学审美的小说教学境界,从而实现小说育人的目标。 课程实录
关于小说是什么,有这么四句话:





