欢迎访问东南教育科学研究院官方网站!
广东省东南教育科学研究院为您免费提供基础教育课程研究儿童阅读课程识字写字教学等相关信息发布和最新资讯,敬请关注!
全国服务热线:400-063-7288
当前位置:首页 > 教研活动 > 综合教研活动
东南教科院主持和参与了7项国家级课题研究;研发中小学校本课程30多门,其中3门课程被教育部门评为“好课程”——玩游戏识拼音、听故事学汉字、儿童阅读课程等。

名师说丨双减&新课标背景下,一线教师如何备好新学期的课?

日期:2022-07-06   阅读:5593
名师说丨双减&新课标背景下,一线教师如何备好新学期的课?
2022年是双减政策深入落地、走向纵深的一年

同时,义务教育课程标准(2022年版)正式发布
也是义务教育课程改革又一次向纵深发展的一年
在此双重背景下,教师如何在暑期做好备课工作
为下学期的教学奠定基础尤其重要

为此,东南教科院特邀在崔峦、陆志平等一众专家名师
推出名师备课室、数学教学研修、儿童阅读专题研修
前瞻的视野生动的课例精到的点评与互动
呈现新课标背景下的课堂教学改革路径和策略
帮助一线教师做好新学期的教学工作

暑期活动以系统化课程关注教师实际需求
采取打卡+考核的形式,改变被动参与的“观众心态”
讲师互动答疑让每位学员始终都“在线”“在主场”
真正让学员做到“成长看得见”“能力带得走”“知识用得上”
线上培训,以直播课程为主,为保证学习质量,
精品小班教学,每班限额100人
名额有限,赶紧报名吧


语文
名师备课室

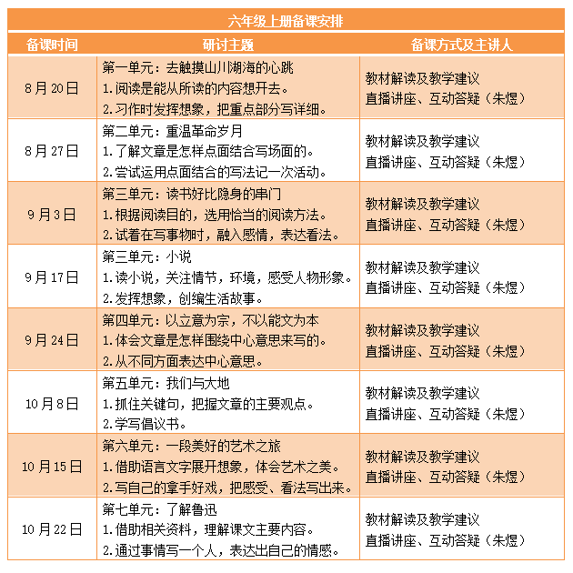
活动主题:遵循课标精神 用好统编教材 小学语文上册教学名师备课室

专家名师:白皛、崔峦、张静、张元花、张咏梅、唐婉、杨修宝、徐颖、王文丽、朱煜(按课次排序)


图片

(点击图片,查看更多活动详情)


课程安排:

【共享课程】理论学习与实践演练

图片

【名师备课室】分年级指导备课与课例赏析

图片图片图片图片图片图片

左右滑动查看更多年级安排



数学
贲友林教学实践

活动主题:“学为中心”数学课堂,让核心素养在课堂中落地——《义务教育数学课程标准(2022 年版)》 的课堂教学实施专题研修。

活动导师:贲友林,小学数学特级教师,正高级教师,国家“万人计划”教学名师,第三届“全人教育奖”提 名奖获得者,课标苏教版小学数学教材编写组成员,《教育视界》数学教学版执行主编,南京市贲友林 小学数学名师工作室主持人,现任教于南京师范大学附属小学。

图片

(点击图片,查看更多活动详情)

课程安排:

专题1:我们离一节好课有多远

7月17日

建班:分成若干研修小组,确定组长,学习考核评优办法

7月18日

讲述:《平面图形的面积总复习》(2001年版)

讨论:我们现在研究的数学课是这样的吗?

观摩:《平面图形的面积总复习》(2011年版)

作业:从一节课看课堂的转型

7月19日

交流:从一节课看课堂的转型

观摩:《平面图形的面积总复习》(2022年版)

讲座:《一堂好课:师生一起学》


专题2:让“小研究”支持学生的自主学习

7月20日

观摩:《鸡兔同笼》

讲座:《“小研究”:为什么设计?如何设计?》

作业:设计一份“小研究”

7月21日

互动:分享设计的“小研究”,点评,指导修改

讲座:《“小研究”:如何用?如何用好?》

7月22日

答疑:关于“小研究”的设计与使用

讲座:《“小研究”的创新设计与使用》

观摩:《异分母分数加减法》

作业:数学课在“小研究”之后,怎样上?


阶段学习整理

7月23、24日

整理研修记录,完善一周作业,梳理疑问与困惑


专题3:教的路子根据学的路子

7月25日

互动:数学课在“小研究”之后,怎样上?

观摩:《找规律》

讲座:《小组交流:如何组织?》

7月26日

观摩:《平行四边形的面积》

讲座:《学生汇报:教师如何组织与介入指导?》

作业:设计一节数学课的教学方案

7月27日

互动:我设计的一节数学课,点评与指导

讲座:《如何让学生会听、会想、会说、会做?》

答疑:如何激励学生更自主地学?


专题4:学为中心:人人为师,个个向学

7月28日

观摩:《分数的基本性质》

讲座:《重新认识课堂》

作业:我的教学故事

7月29日

互动:讲述教学故事,点评指导

答疑:学为中心数学课堂教学之困惑

分享:10天研修带给我们什么收获?

总结:评选、奖励优秀学员


语文
新课标下的儿童阅读

活动主题:新课标下的儿童阅读 ——2022 年暑期儿童阅读种子教师线上研修班

专家名师:崔峦、陆志平、李怀源、薛法根、刘春、张元花、徐颖、白皛、王爱华、邹绍文、陈红梅、张晶(按课次先后排序)等专家名师领衔


图片

(点击图片,查看更多活动详情)

课程安排:

A:主体课程

板块一:新课标学习

7月25日

开班仪式(班主任)

报告:课程标准2022年版的新发展(陆志平 语文课程标准修订组核心专家)

7月26日

报告:新课标准下的儿童阅读(崔  峦 统编小学语文教科书主编之一)

7月27日

报告:新课程标准下的单元整体教学(李怀源 语文课程标准修订评价组核心专家)

7月28日

报告:素养导向的语文学习任务设计(薛法根 特级教师,正高级教师)

7月29日

报告:谈新课标学习任务群(崔  峦 统编小学语文教科书主编之一)

7月30日

报告:新课标准下的语文课堂教学(张元花 东南教科院副院长)

7月31日

学员完成学课标心得,微信群内提交


板块二:思辨性阅读

8月1日

课例《琥珀》第一课时(思辨性阅读)(徐  颖 2018全国小语十大名师之一)

课例《琥珀》第二课时(思辨性阅读)(徐  颖 2018全国小语十大名师之一)

8月2日

报告:谈谈思辨性阅读(徐  颖 2018全国小语十大名师之一)


板块三:诗教课

8月3日

课例古诗教学《塞下曲》(白  皛 深圳市语文教研员)

8月4日

报告:小学语文诗教课(白  皛 深圳市语文教研员)


板块四:快乐读书吧教学

8月5日

课例六年级《班级共读回顾与分享》(陈  俊 深圳市宝安区海滨小学优秀教师)

课例四年级整本书《宝葫芦的秘密》(曾文花 深圳市宝安区优秀教师)

8月6日

课例整本书阅读《<少爷>读前推荐》(钱栋彬 江苏省青年教师优课评比特等奖获得者)

课例整本书阅读《昆虫记》(顾祝群 南通市骨干教师)

8月7日

报告:“快乐读书吧” 整本书阅读教学策略(王爱华 南通市小学语文教研员,特级教师)


板块五:绘本阅读教学

8月8日

课例绘本阅读《李白—仗剑行侠的诗仙》(儿童阅读课程研究中心)

课例绘本阅读《小巴掌童话》(儿童阅读课程研究中心)

8月9日

报告:新课程背景下的绘本阅读(邹昭文 深圳市骨干教师 高级教师)

8月10日

课例一上绘本 《母鸡萝丝去散步》(李安娜 昆明市教坛新秀)

8月11日

课例二上绘本《小巴掌童话》(鲍汝梅 昆明市盘龙区骨干教师)


板块六:文字书阅读教学

8月12日

课例三上整本书《夏洛的网》(陈  炜 昆明市盘龙区骨干教师)

课例四上整本书《昆虫记》(陶  芸 昆明市骨干教师)

8月13日

课例五年整本书《西游记》(殷艺菲 昆明市教坛新秀)

课例六年整本书《城南旧事》(孙长玲 昆明市骨干教师,昆明市教坛新秀)


板块七:阅读课程分享

8月14日

报告:师生共读,有序推进——浸润在整本书阅读的百花深处(陈红梅 “生态语文”倡导者,儿童阅读推动者)

报告:提升阅读素养的课程思考(张  晶 著名儿童阅读推广人)


B:趣味课程

自制绘本

1.手工绘本教学——连页书的制作

2.手工绘本教学——阶梯书的制作

3.手工绘本教学——八格书的制作

4.手工制作教学——自制棒子偶

5.手工制作教学——温暖的家

6.手工绘本教学——卷卷书的制作

7.手工绘本教学——魔法书的制作

8.我的服装设计小书

9.一起学手工


绘本故事

1.绘本阅读范例《三只小猫》

2.绘本赏析《故障鸟》

3.绘本赏析《我们永远不分开》

4.绘本赏析《特别重要的东西》

5.绘本范例《最完美的王子》

6.绘本赏析《玩具诊所》(上)

7.绘本赏析《玩具诊所》(下)

8.绘本范例《嗯嗯蛋糕》

9.绘本范例《好饿好饿的小老鼠》

10.绘本范例《你送玫瑰我送什么呢》

11.中国百万原创绘本赏析



还等什么呢?

稳住激动的心,颤抖的手,赶紧报名!

让我们一起度过有意义的假期吧!

快乐暑假,成长无限!

识别二维码,即可报名图片

图片

如需如需咨询更多活动优惠

了解更多活动详情

可添加助教老师微信详询

图片

报名成功后,助教老师将会与您电话联系,请耐心等待哦!


来源:本站 | 日期:2022-07-06