
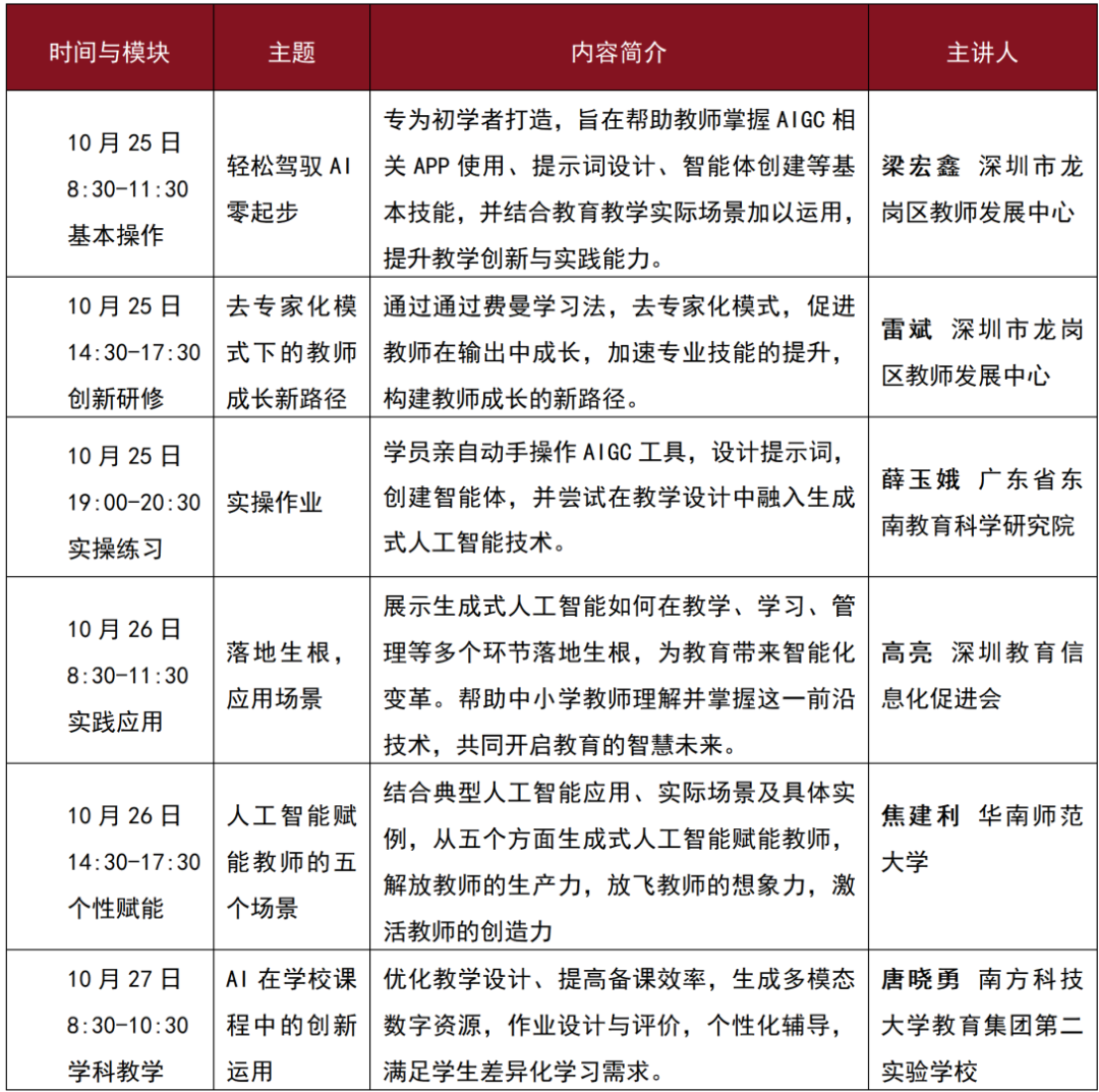
随着科学技术的飞速发展,生成式人工智能(AIGC)技术正迅速融入教育领域,为传统教学带来新的活力与变革。为响应国家关于推动人工智能与教育深度融合的战略部署,培养具有创新精神和实践能力的新时代人才,有效推动教育数字化、智能化进程,经过精心准备,东南教科院拟定于2024年10月24-27日在深圳举办“人工智能在教学中创新应用实操工作坊”。 深圳,这座改革开放的前沿阵地与“中国硅谷”,不仅以其惊人的“深圳速度”闻名遐迩,更在教育领域尤其是生成式人工智能(AIGC)与教育教学深度融合方面走在了全国前列。我们诚挚邀请全国各地的教育工作者齐聚深圳,搭建一个高端、专业的交流平台,汇聚全国教育精英,共同提升对生成式人工智能技术的认知与应用能力,探索其在课堂教学中的创新实践路径。 2024年10月24-27日(24日周四报到,25日-27日上课),广东·深圳 ①各地教育局(教委)、教育学会、教科院(教研室)、教师发展中心等相关教育工作者; ②全国各地高等院校,中小幼校长(园长)、骨干教师、名师工作室主持人、班主任、各学科教师,特别是对生成式人工智能技术感兴趣并有意在教学中尝试和探索的教师; ③教育技术研究与开发机构人员。 本次培训旨在通过深度融合生成式人工智能技术与教育教学实践,提升参训教师的技术创新应用能力、教学设计优化能力及个性化教学实施能力。具体目标包括: ①掌握基本技能:熟练掌握生成式人工智能(AIGC)APP的使用、智能体创建等基本技能。 ②提升教学能力:利用生成式人工智能优化教学设计,提高备课效率,生成多模态数字教学资源,以满足学生差异化学习需求。 ③激发创造活力:探索生成式人工智能赋能教师的五种方式,放飞想象力,激活创造活力。 ④促进专业成长:通过去专家化模式的创新研修,鼓励教师在输出中成长,加速专业技能的提升,构建教师成长的新路径。 1.多元教学模式:结合理论讲授、实践操作、案例分析、互动研讨等多种教学方式,确保每位学员都能获得全面深入的学习体验。 2.实战课程内容:由行业专家及一线教师分享最新研究成果与应用案例,设置专门的实操环节,让学员亲身体验生成式人工智能工具在教学中的应用。 3.名校经验分享:提供生成式人工智能赋能教育教学的特区名校,供学员们探寻名校成长基因。 4.高端交流平台:搭建高端交流平台,促进参训教师之间、学员与专家之间的经验分享。 1.过程评估:通过课堂参与度、实操作业、小组讨论表现等多维度评估学员的学习状态。 2.项目展示:设置项目展示,检验学员对生成式人工智能技术在教育教学中的应用能力。 3.持续支持:建立线上交流群,提供持续的技术支持、资源分享与经验交流平台。 焦建利 教育学博士,教育技术学教授。华南师范大学教育信息技术学院教育技术学博士研究生导师,未来教育研究中心主任。主要从事教育技术学基本理论、学习科学与技术、技术支持的教师专业发展、基于移动终端的一对一数字化学习(智慧教室)、极简教育技术、在线学习等问题的教学和科研工作。代表性著作包括《教育技术学基本理论研究》(专著)、《世界是开放的:网络技术如何变革教育》(主译)、《教育传播与技术研究手册》(三、四)(主译)、《指尖上的学习》(专著)、《慕课和全球开放教育》(主译)等。曾获得过国家级教学成果奖(主要参加者);中国大学MOOC年度优秀教师;华南师范大学研究生最喜爱的导师;中国知网(CNKI)最具影响力50位教育学者,国家精品开放在线课程首席教师。 唐晓勇 深圳南方科技大学教育集团(南山)第二实验学校党支部书记、校长,南山区第五、六届政协委员、“未来教育家成长计划”首批成员(全国20人)、微软全球教师大使、教育部“儿童与未来教育创新研究院”学术委员、中国教育学会小学教育专业委员会理事、中国教育学会中小学整体改革专业委员会学术委员、南方科技大学未来教育研究中心研究员、华南师范大学教师教育学部兼职教授、广东省教师工作室主持人(三届)、广东省名师工作室专家顾问、广东省百千万中小学智能名校长实践导师、全球创新教师大赛第三名获得者(2009巴西)、深圳市十佳青年教师,发表150多篇学术论文。长期致力于创新教育研究与实践,近10年来重点关注互联网+背景下的教育变革,对标国际经验,探索儿童立场的未来教育。 雷 斌 深圳市龙岗区教师发展中心教师培训课程开发中心负责人,龙岗区名师梯队成长项目负责人,深圳市龙岗区名师工作室发展中心负责人,国培示范项目设计首席专家。深入研究教师培训的关键策略,提升教师专业水平。注重对一线教师在课堂教学中关键技术的研究,创新提出“教学五指山”(关系、意义、吸引、联系、组织),一线教师根据自己的特点,依据教学五指山的方法工具,可以快速提升自己的课堂教学水平。开发的原创版权课程《教学的关键技术》,以其易学易用有成效,深受老师们的欢迎。近五年开展各类讲座达630余场。 梁宏鑫 深圳市龙岗区教师发展中心民办教育研修项目负责人、初中教研部副部长, 初中数学学科研修员;中国初等数学研究会理事、广东省初等数学研究会理事。先后开发了《最佳实践萃取技术在教师培训课程中的应用》、《多技术融合下的精准教学研究方法》、《智慧校园观察维度与方法》《基于实证的校本研修方法》等二十余门课程。先后应邀开设讲座500余场。 高 亮 深圳教育信息化促进会副会长,学有优教研究院院长,民盟深圳市委委员、民盟社服委副主任;美国西北大学人工智能博士(Northwestern University);前华为业软IMS项目负责人、华为大学讲师、未来教育研究中心成员、前华为业务与软件产品部部长。 1.微信公众号:关注“东南教科院”微信公众号,点击菜单“培训活动-活动报名”。 2.报名电话:400 063 7288 18025382055 3.扫码报名 【特别说明】 1.本次大会为高端精品研讨会,为确保深度参与,控制参会人数,请提前报名,额满即止; 2.学时证明:本次研讨会将发给学员继续教育证书(每套票一份)。 3.报到地点、行车路线、酒店住宿、会议资料等相关资讯会及时在官方公众号“东南教科院” 发布。















👉2024年东南教科院书香校园课内外阅读一体化实施方案正式发布 👉加入实验,可获取六大配套支持,添加助教微信详询👇
来源:本站 | 日期:2024-09-19