欢迎访问东南教育科学研究院官方网站!
广东省东南教育科学研究院为您免费提供基础教育课程研究儿童阅读课程识字写字教学等相关信息发布和最新资讯,敬请关注!
全国服务热线:400-063-7288
当前位置:首页 > 教研活动
东南教科院主持和参与了7项国家级课题研究;研发中小学校本课程30多门,其中3门课程被教育部门评为“好课程”——玩游戏识拼音、听故事学汉字、儿童阅读课程等。

第二届黄河教育论坛—全国中小学高质量教育发展大会

日期:2023-06-13   阅读:1540
第二届黄河教育论坛—全国中小学高质量教育发展大会


各市(区、县)教育局(委)、教研中心(室)、教师进修校、中小学校:

站在巨人肩上,你会看得更远,借鉴成功经验,就将走得更快!为了进一步落实党和国家的对基础教育工作的新要求,更好地学习和借鉴各地先进的教育教学经验,推动各校教育教学改革工作的更快发展,建设高质量的品牌学校,从而积极带动当地学校教育教学工作的守正创新,办好人民满意的教育,培养“理想,有本领,有担当”的优秀少年,决定举办本次活动。

活动邀请著名教授、教育专家和名校长组成导师团队主讲,将针对学校建设、课题研究、班主任工作及骨干教师队伍建设等多个方展开交流研讨,为中小学教育教学的改革发展提供成功的经验和正确的思路,力求给大家以切实可行的引领。毫无疑问,这是一场小学教育教学改革和发展的盛会,具有很强的示范指导作用,诚邀小学教育工作者踊跃参加。




相关事宜

01

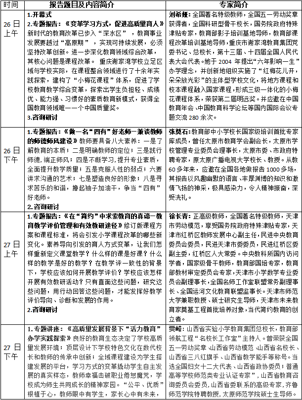
【研修主题】夯实顶层设计  促推名校建设

【主办单位】山西省教育学会小学教育管理专业委员会、广东省东南教育科学研究院、常州大学尝试教育研究院简约教育研究所、山西小管会教研中心

【研修时间】2023年7月25—30日(25日全天报到)

【研修地点】山西·平遥

参加对象】全国各中小学校长、德育干部、班主任、骨干教师等

【研修内容

1.名校建设经验介绍;

2.学校文化建设研讨;

3.班主任工作指南;

4.骨干教师队伍建设;

5.学校课题研究指导。



报名咨询


02




1.电话报名:4000637288  

 何老师:18025382055(微信号同步)

2.微信公众号:关注“东南教科院”微信公众号,点击菜单“培训活动-最新活动-活动报名”。活动日程安排表见附件    



活动日程安排


03

图片

图片




来源:本站 | 日期:2023-06-13