
探索名师成长之路,汇聚教育最强声音。
各学科领域知名专家名师引领,原生态的课堂生成,精准的前沿视点,创新教研形式的强烈发声。
成就教师、服务学校、造福社会,这是东南教科院的使命,也是我们相遇的初衷!
让我们一起走进东南教科院2024秋季研修,追寻我们的教育理想!
咨询电话:南老师18025382055

01
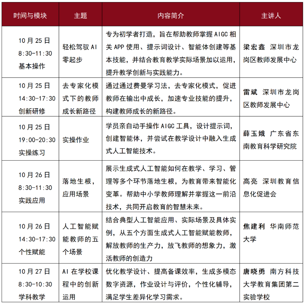
10月24-27日,AI在教学中创新应用实操工作坊
深圳,这座改革开放的前沿阵地与“中国硅谷”,不仅以其惊人的“深圳速度”闻名遐迩,更在教育领域尤其是生成式人工智能(AIGC)与教育教学深度融合方面走在了全国前列。我们诚挚邀请全国各地的教育工作者齐聚深圳,搭建一个高端、专业的交流平台,汇聚全国教育精英,共同提升对生成式人工智能技术的认知与应用能力,探索其在课堂教学中的创新实践路径。
活动目标:本次培训旨在通过深度融合生成式人工智能技术与教育教学实践,提升参训教师的技术创新应用能力、教学设计优化能力及个性化教学实施能力。具体目标包括:
①掌握基本技能:熟练掌握生成式人工智能(AIGC)APP的使用、智能体创建等基本技能。
②提升教学能力:利用生成式人工智能优化教学设计,提高备课效率,生成多模态数字教学资源,以满足学生差异化学习需求。
③激发创造活力:探索生成式人工智能赋能教师的五种方式,放飞想象力,激活创造活力。
④促进专业成长:通过去专家化模式的创新研修,鼓励教师在输出中成长,加速专业技能的提升,构建教师成长的新路径。
活动特色:本次培训旨在通过深度融合生成式人工智能技术与教育教学实践,提升参训教师的技术创新应用能力、教学设计优化能力及个性化教学实施能力。具体目标包括:
1.多元教学模式:结合理论讲授、实践操作、案例分析、互动研讨等多种教学方式,确保每位学员都能获得全面深入的学习体验。
2.实战课程内容:由行业专家及一线教师分享最新研究成果与应用案例,设置专门的实操环节,让学员亲身体验生成式人工智能工具在教学中的应用。
3.名校经验分享:提供生成式人工智能赋能教育教学的特区名校,供学员们探寻名校成长基因。
4.高端交流平台:搭建高端交流平台,促进参训教师之间、学员与专家之间的经验分享。
拟定课表:
▲▲▲点击图片查看,更多活动详情
02
11月14-17日,小学数学全国名师“同上一节课”观摩交流活动
全国名师“同上一节课”是整合优质教育资源,开展深度教研活动的一种改革和创新。活动摈弃名师主演“独角戏”和“大拼盘”的传统形式,每半天只选取一个特定课例作为研究对象,进行深度剖析和研讨。问题驱动,现场观摩,深度互动,沉浸体验,改变被动参与的“观众心态”,让每位学员“在主场”,实现观念与行动一起改变,学员与名师一起成长。活动搭建了全国各地名师相互切磋的平台、一线教师与名师大咖同台对话的平台、不同版本教材分享交流的平台。内容的精致和形式的创新得到与会专家和老师的一致好评,我们欣喜地看到越来越多的学校和名师加入到“同上一节课”的教研队伍中来,欢迎每一位热爱数学的教师参加交流研讨!
拟邀名师:张丹、朱德江、郑义富、强震球、吕英、陈晓燕、张新春、李一鸣等
活动特色:
一、对话课标,课堂角色新定位。全国知名教学专家全程引领和指导,以课例实践和名师对话现场解读新课标新教材。上课名师“不抢镜头,不出风头”;专家点评聚焦热点,对症下药,不说套话,让教学困惑现场得到解决,让“转变教学方式”不是仅停留在口号上,而是真正落实到课堂上。
二、课例典型,涵盖课程多模块。挑选了多个年级中的几个常见课题,覆盖数学课程中的多个模块,全国不同地区的小学数学名师来参与这种“命题作文”式的指定课题备课和研讨。深度关注课堂教与学关系的重建,深度关注教学与研究一体,深度关注学生学习体验,深度关注教师专业成长。
三、深度互动,每位学员“在主场”。课后交流环节深度互动,沉浸体验,有奖评课,全程开通微信、短信等网络平台;实时制作活动专刊和实录,带给您全程“在主场”的教研体验。
拟定课表:
▲▲▲点击图片查看,更多活动详情
03
11月28-12月1日,第六届“好课我来上”优质课展示暨统编语文教材培训活动
“好课我来上”小学语文优秀课例评选活动,是儿童阅读课程研究中心联合东南教科院于2019年发起,面向全国小学语文一线教师,促进语文课程改革,深化课堂教学研究,发现并推出优秀教师的小学语文展示与探讨活动。此项活动得到了全国各地小学语文教育工作者的积极响应和热情参与,逐渐成为小学语文教研的一项品牌活动。
拟邀名师:崔峦、薛法根、赵志祥、张云鹰、李亮、薛峰、徐承芸、黄国才、刘亚雄、刘春景、张元花
活动特色:
1.内容丰富:“好课我来上”决赛选手展示课13节,名师示范课3节,专题报告3场,专家点评3场。内容聚集新教材新课堂,涵盖各学段多种课型。
2.广纳良才:每个教师都有参赛资格。优课展示的教师不设门槛,往届现场展示课就出现了特级、正高教师和初入职教师同台展示的盛况。
3.沉浸体验:课例、点评、教学对话相结合,学员深入参与研修。每天评选优秀学员,现场颁奖。实现观念与行动一起改变,学员与名师一起成长。
4.现场颁奖:赛课采用现场抽签上课、现场打分的形式进行。评委由来自全国各地的特级教师、各省小学语文教研员等语文教学专家组成,现场评选出特等奖、一等奖和特色奖,专家为现场参赛教师和网络参赛优胜者颁奖。
拟定课表:
▲▲▲点击图片查看,更多活动详情
04
11月21-24日,中小学体育大单元教学、跨学科学习观摩研讨会
活动亮点:10节课堂展示、3场专题讲座、5场深度研课与对话,呈现新课标新教材新课堂下体育大单元、跨学科教学
拟邀专家:陈雁飞、庄 弼、刘 晋、刘 勇、向宏钊、莫智勇等
活动特色:
1.新课标体育大单元教学
多维度呈现体育教学大单元教学改革和变化,呈现优秀学校特色体育课程开展经验和做法,为各地学校特色体育课程的发展提供借鉴。
2.体育跨学科主题学习探索
充分挖掘体育的德育、智育、美育和劳动教育的功能和方法,建构有意义的体育与健康课程“跨学科主题学习”教学,指导一线体育教师更好地设计与组织跨学科主题学习和教学。
3.全国优质课、获奖课展示
特别邀请来自各地优秀教师,现场展示优质课例,现场深度研讨与对话,呈现新教材新课堂。
4.专家深度研课专业引领
全国知名教学专家全程引领和指导,聚焦热点,让教学困惑现场得到解决,让“转变教学方式”不是停留在口号上,而是真正落到实处。
拟定课表:
▲▲▲点击图片查看,更多活动详情
05 11月26日-12月1日,名校长工作室暨深圳名校深度跟岗研修 活动亮点:全方位、多视角领略深圳区域特色办学的名校风采、学校文化、学校品牌,分享前沿教育理论、办学理念、教学体系,借鉴发达地区特色办学先进经验,探寻特区教育40余载,基础教育的“深圳样板”。 导师团队: 郭其俊 深圳市首位“百万年薪”公立高中校长和公立教科院院长,中国当代校长评传第一人 唐文红 深圳市龙岗区外国语学校(集团)校长,广东省名校长工作室主持人 刘春景 中共深圳市宝安中学外国语学校(集团)委员会书记,深圳市名校长 张 晶 2017“阅读改变中国”年度点灯人,现任深圳市南山实验教育集团副校长 研修内容: 1.党组织领导的校长负责制与弘扬教育家精神 2.教育教学成果奖培育与申报 3.美好教育成就教育美好 4.课堂变革与教学领导力提升 拟定日程安排表: ▲▲▲点击图片查看,更多活动详情
- END - 东南曾老师/ 编辑▐ 东南周老师/ 图片▐ 推荐阅读 ▶好课上新丨特级教师蒋军晶名师课例合集(6节名师课例+4场专题报告)
来源:本站 | 日期:2024-10-21