
《义务教育语文课程标准(2022年版)》突出学科育人的思想,从知识本位切实转变到素养本位上来,聚焦发展学生的核心素养,改变按照单节课时和碎片化内容组织课堂教学的做法,在学习任务群视野下,按照单元重新设计课堂。
一线语文老师在秋季教学中,如何落实新课标精神,用好统编教材?如何在语文教学中聚焦发展学生的核心素养?如何设计实施学习任务群教学?等等,这是摆在许多语文老师面前的难题。
要解决这些难题,首先需要从备课入手。这个暑期,重庆两江新区小学语文教研员徐颖领衔两江小语名师团队,带领一线教师开启四年级名师备课室,从指导备课与课例赏析着手,帮助老师更好地理解新课标精神,实践演练新课标下的教学备课,培养青年教师“带得走”的教学能力,进一步实现课堂教学模式改革。
徐 颖 重庆两江新区教育发展研究院小学语文教研员,重庆小语会常务理事,人教社专家库专家,2018全国小语年度“十大青年名师”。
重庆两江新区万年路小学副校长,高级教师,重庆市小学语文骨干教师,重庆市小学语文学科教学名师培养对象
重庆两江新区星光学校教师发展中心主任、语文学科主任,区级骨干教师,重庆市第十届小学语文青年教师优质课竞赛一等奖获得者
重庆两江新区金山小学校语文教师,课程部副主任,高级教师。重庆阅读活动优秀教师
重庆两江新区万年路小学副校长,区政协委员,民进重庆市委会青年委员,重庆市民进最美教师
重庆两江新区博雅小学校副校长,语文高级教师、重庆小语会会员、重庆市小学语文骨干教师
1.共享课程
2.四年级上册备课安排
3.其他年级安排
一年级总导师:张元花,广东省东南教育科学研究院副院长
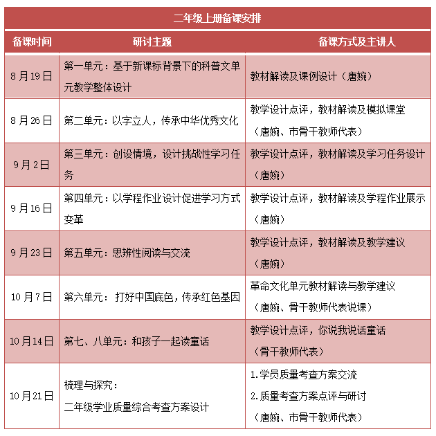
二年级总导师:唐婉,正高级教师,江苏省特级教师,江苏人民教育家培养对象
三年级总导师:杨修宝,黑龙江省小学语文教研员
五年级总导师:王文丽,特级教师,正高级教师,北京市学科带头人
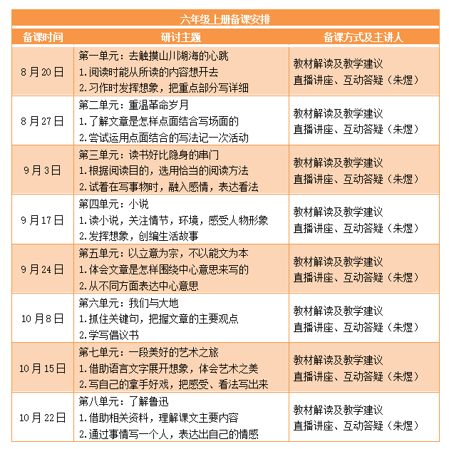
六年级总导师:朱煜,全国小语十大青年名师,上海名师
<< 滑动查看各年级安排 >>
问题驱动式教学,深度沉浸式学习。改变被动参与的“观众心态”,每位学员始终都“在线”“在主场”。
培养“带得走”的教学设计能力。每周一个单元的名师备课指导,教材解读+课例赏析,以新课标精神为指导,有新意,有重点,对接课标,给出建议。
3.导师负责制,考核有奖励。每个年级总导师亲自安排课程,亲自实施。优秀学员有奖励。
1.电话报名:4000637288 0755-28773933
童老师 18025382055
学校团购优惠,请联系各助教老师。
2.扫码报名:
添加助教老师微信,咨询更多活动详情
1.名额有限:本次活动为确保深度参与,每个年级备课室控制100人,额满即止。
2.学时证明:本次活动结束后将发给学员继续教育证书(每个年级备课室一份)。
3.优秀学员:学习结束,根据学员提交的教学设计和微课,导师评选优秀学员,优秀学员将获得东南教科院2022年最新出版的与最新课标对接、与语文教材同步的儿童阅读读本 《越读越优秀》一本。
4.学习资料:相关资料会及时在官方公众号“东南教科院”发布,请报名老师关注查询。
来源:本站 | 日期:2022-07-11